세포들은 서로 얼마나 다른가?
최근에 개인적으로 하고 있는 연구입니다.
(사실 1년 반쯤 전에 했던 일인데, 어떻게 논문으로 정리해야할지 몰라서 계속 방치하고 있었습니다. )
우리 몸에는 다양한 기관이 있고 기관은 다양한 조직으로, 그리고 조직은 세포로 구성되어 있습니다.
기관과 조직들은 눈으로만 봐도 상당히 달라보입니다. 근육, 간, 폐, 장, 피부등은 서로 모양도 질감도 구성도 기능도 큰 차이가 있습니다. 물론 이 차이는 세포에서부터 시작합니다.
여기서 각 조직을 구성하는 세포들은 서로 얼마나 다른가 라는 질문을 던져보겠습니다.
그런데 이런 질문을 던지면 결국 다르다 혹은 유사하다 라는 것이 무엇인가부터 시작할 수밖에 없습니다.
이 개념은 개념으로서는 존재하지만, 구체성이 부족하기에 현실적으로 지표화 할 때는 임의로 어떠한 정의를 내리고 그것을 기준으로 평가합니다.
일단 저는 유전자 발현의 관점에서 이야기를 해보고 싶네요.
적혈구를 제외하면 모든 세포들은 핵에 DNA를 가지고 있고, 이들 DNA 는 후천적인 변이를 제외하면 동일합니다.
동일한 설계도를 모든 세포에 나눠주었지만, 세포들은 서로 차이가 있습니다. 그 이유는 세포별로 생산하는 단백질의 양이 서로 다르기 때문입니다. 설계도는 동일하지만, 그 설계도에 있는 많은 부품들 중 실제로 어떤 것이 생산되어서 사용되는가의 문제라고 볼 수 있습니다.
세포별로 단백질의 양을 보는 방법도 있긴 하지만, 그것은 실험적으로 어렵기에 상대적으로 데이터의 양이 많지는 않습니다.
간접적으로 전사체의 발현을 사용하는 경우가 많습니다. DNA로부터 RNA가 전사되고, RNA가 단백질로 번역되니 아마도 전사체(RNA)의 양은 단백질의 양과 밀접한 상관 관계가 있을 것입니다.
전사체 정보는는 마이크로어레이나 NGS 등으로 얻을 수 있는데, NGS기술이 발달하면서 가격이 저렴해서 많이 사용되고 있습니다.
그러면 원래 질문으로 돌아가서, 세포별로 각 유전자들의 발현량은 얼마나 다를까 라는 의문이 들었습니다.
물론 유전자의 발현량이 다르기에 다양한 세포들이 있고, 개인적인 특성이나 질환등의 이유로 또 추가로 차이를 보이기도 합니다.
이런 차이가 기능적인 차이나 약물 등의 반응에 의한 차이와 연관되어 있기도 합니다.
그런데 개별 유전자 단위가 아니라 총체적으로, 서로 전사체 발현이 얼마나 다르길래 이만큼 다른 세포가 되었을까 라는 질문을 던져볼 수 있습니다. 가끔 이런 기사가 나오죠. 사람과 어떤 동물은 생각보다 유전자 차이가 적었다. 같은...
물론 이런것들이 무엇을 기준으로 하는가, 어떤 지표로 유사성을 측정하는가에 따라 전혀 다를 수도 있습니다.
사람마다 얼굴이 다릅니다. 하지만, 눈, 코, 입, 귀가 있다는 점은 대체로 비슷합니다. 개같은 동물도 눈 코 입 귀가 있지만, 사람과 사람에 비하면 사람과 개는 더 많이 다릅니다. 사람과 풍선은 어떨까요? 둥글다는 점은 같지만, 동그라미는 눈코입이 없습니다. 풍선에 눈코입을 그리면 사람과 비슷해보일 수도 있습니다.
유사한가 라는 질문은 이렇게 모호합니다. 그래서 저는 한가지 기준을 제시합니다.
유사성에 대해 이야기할 때 정렬 이라는 개념이 등장합니다.
서있는 사람 얼굴과 누워있는 사람 얼굴은 90도 만큼 차이가 나고, 이대로는 비교하기 어렵습니다. 동일하게 정렬을 해야 제대로 비교할 수 있습니다. 우리의 뇌내에서 자동적으로 정렬이 진행되기도 합니다만...
얼굴 윤곽이나 눈 코 입을 기준으로 정렬한다면, 아마도 각 눈-눈, 코-코, 입-입 사이의 거리로부터 차이를 측정할 수 있을 것입니다.
그 거리의 차이가 적을수록 유사하다고 할 수 있습니다. 그리고 유사성이 높아지도록 조금씩 바꿔서 정렬을 하여 가장 거리의 차이가 적어지는 순간이 최적의 정렬이고, 유사성은 보통 이렇게 잘 정렬될 때를 기준으로 점수를 책정합니다.
여기서 생각해볼 수 있는점은, 사람 얼굴은 대체로 공통적으로 정렬이 가능하다는 점입니다. 물론 사람과 동물의 얼굴도 눈코입으로 정렬이 가능합니다. 그러면 이런 기준이 없는 객체들은 어떨까요. 정렬이 점점 어려워지겠죠. 풍선과 얼굴을 윤곽으로 정렬한다면, 풍선을 180도 회전시켜도 유사하게 정렬이 될 것입니다. 유사성이 떨어지는 것들 사이에선 다양한 정렬이 가능하고, 최적의 정렬과 그 다음 정렬사이의 스코어 차이가 크지 않을 것입니다.
그럼 도형으로 생각을 해봅시다. 네모 세모 동그라미가 있다면, 서로 어떻게 정렬 될까요? 제대로된 정렬은 불가능하고 어떻게 정렬해도 점수가 크게 높지는 않겠죠.
이 문제에서 제가 중요하게 생각하는 질문은,
B를 C에 대해 정렬하고, A를 B에 대해 정렬한 결과는 A를 C에 대해 직접 정렬한 것과 얼마나 유사한가 입니다.
이것이 일반적으로 유사하려면, A,B,C 는 서로 전부 유사해야 할 것으로 보입니다.
(스코어 함수에 따라서 다르긴 합니다. 유사성과는 별개로 결과가 동일하게 나오는 스코어도 있습니다.
로컬 형태를 기준으로 정렬하는 스코어를 사용했을 때 이야기입니다. )
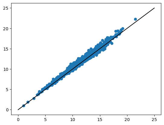
그래서 저는 세포의 유전체 발현에 대해서 이러한 기준을 제시하고 얼마나 성립하나를 분석하고 있습니다.
결과는 재미있게도, 유사한 것처럼 보입니다.

이 결과가 무엇인지는 아직 말하지 않겠습니다만...
세포들은 본질적으로 크게 다르지 않다. 라는것이 이 연구의 결론 입니다.
(공통 정렬이 가능한 수준으로)
아마도 세포가 세포로서 생존하기 위한 기본 유전자들이 (base)이 더 많고, 세포별 차이를 만드는 유전자가 더 적다. 라는 가설을 제기할 수 있겠네요.
유사성과 정렬이라는 문제는 바이오인포메틱스 (단백질 서열 및 구조) 연구를 시작한 후로 자주 접하고 있네요.
단백질 서열 정렬이나 단백질 및 분자들 구조 정렬이나 정보이론이나 머신러닝이나...
이것들은 상당히 근본적인 문제이고, 다양한 문제들고 얽혀있습니다.
이번 연구가 전사체 분석에서 정렬의 중요성을 상기시키는 계기가 되기를 바랍니다.